How Inviz is helping Retailer's Customers Find and Discover products?
by Ashwin Chandrasekar, VP Program Managementon July 09, 2021
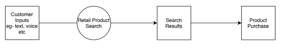
What is Retail Product Search?
Let's imagine a customer walking into a fashion retail store. A salesperson walks up to her and asks 'What are you looking for?'. The woman says 'I am looking for a pair of jeans and sunglasses.' The salesperson directs her to the respective aisles. Upon reaching the aisle, the salesperson explains the various aspects of the products, such as color, style, price, discounts, and offers, etc. After browsing various options, the customer chooses a couple of pairs of jeans, a pair of sunglasses and a matching top, based on the salesperson's suggestions. The customer is happy with her purchases.
Now, can you imagine the above sale happening without the salesperson? It would take the customer much longer to navigate herself around the store, to find the products of her interest, to understand the product and, eventually, make a purchase.
"Retail product search is digitally transforming a store salesperson's capabilities and customer browsing activity, thereby enabling customers to make an informed product purchase.".
The Functionality
In the retail omnichannel world, search functionality is expected to take various customer stimuli, such as text inputs, image inputs, and voice commands, and respond with 'results', products available from a retailer's inventory, that are relevant to the customer and her inputs.

A key aspect of enabling a truly omnichannel experience is to ensure that the search functionality is decoupled from any single user interface such as text or voice. In reality, the experience of a voice search result is very different from the search results for web-based product search or mobile search. Case in point, a typical voice response can handle only one product at a time, but a web page can display multiple products. In a good implementation of retail search, these requirements can be accommodated.
How does Retail Product Search work?

There are four main aspects of retail product search
i) Product attribute ( information ) indexing
ii) The Search API
iii) The Relevancy Services
iV) Searchandizing Tool
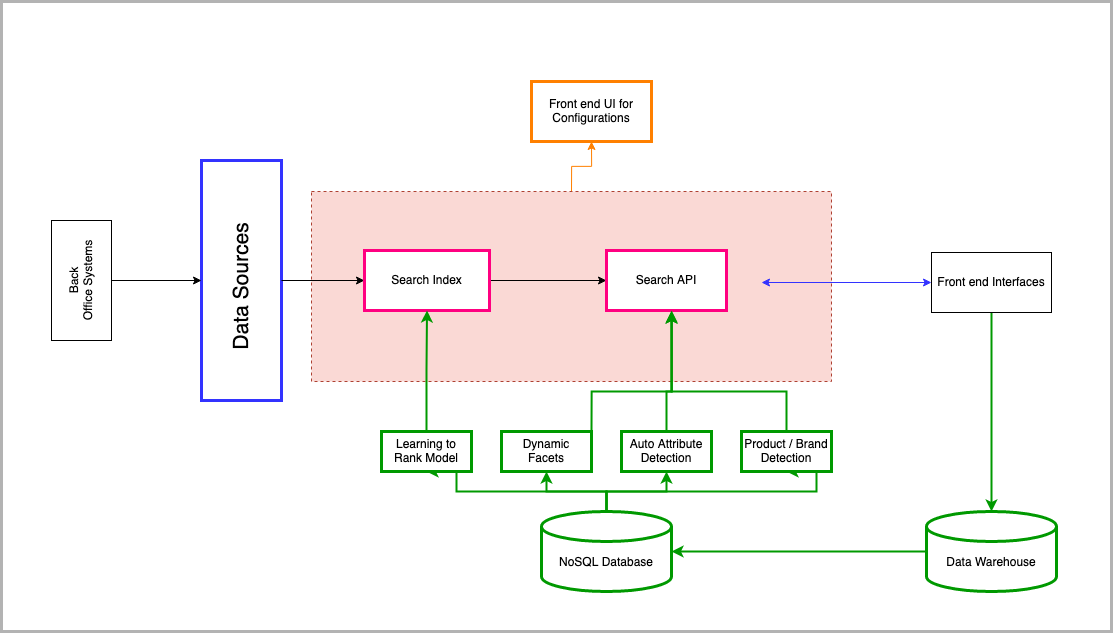
Product Attribute Indexing is the flow of product information into a search index, typically a Lucene based search engine such as Elastic or Solr, enabling Search capabilities. The product information is flattened to individual attributes, such as product color, product price, product availability, etc. to enable individuals attribute specific logical operations, such as sort or filter on these attributes. Retailers typically have multiple backend systems that help update this information. Information flow pipelines are set up such that these product attributes are indexed into the search index. These attributes are segregated as 'indexable', 'displayable', 'searchable' to enable various search functions.
The Search API is a headless endpoint that can handle requests from various sources. The response is usually a set of products ( results ) with certain key product attributes. Upon getting the query from the front end, the search API triggers a request to all the relevancy services and the main search index with a query containing the keyword and some related information, such as platform, tenant details, etc.
Once the response from the search index and the other services are received, the search API processes the final response, using some predefined logic, and sends it back to the query source in a set contract format.
Relevancy Services increase the overall relevance of the search results. While indexing ensures that all products are available in the search results, separate services are needed to identify the best results for the customer. For example, the index might contain a Nokia 1100, a phone that was popular last decade, and the latest Samsung smartphone. When a customer searches for a phone, both these products might be equal weightage with a typical text-based search. Hence various services, powered by various smart Machine Learning models, are needed to ensure the most appropriate results are shown to the customer.
Searchandizing Tool is a front end tool to help various business users configure the search functionality, including indexing, search API and other services.
Retail Product Search Essential Features
Near Real-Time Indexing is the ability to update the product information to the search index with minimal time such that the change is reflected in the final search results. Near real-time indexing is achieved by implementing best in class DevOps and data engineering standards and processes.
Generic Attribute Indexing is the ability to index generic attributes directly into the search index without using the indexing pipeline. This functionality is used to ingest important product information, such as removal of stock or event based updates, bypassing the longer indexing pipeline which contains multiple filtering logic specific to core attributes.
Computed Attributes are the attributes that are computed based on already indexed attributes using basic logical functions. For example, a separate attribute can be created to identify the price of a product.
Full Re-Indexing is the ability to manually trigger full reindexing to push the updates from a secondary index to the main search index. Oftentimes, the catalog structure or schema could be changed based on business requirements. In such scenarios, a full re-indexing can be triggered, so that the index is built from scratch. To enable this capability, a master index has to be maintained parallelly.
Query Rules Service is the ability to apply rules based on keywords or filters such as boost, bury or hide, redirect, etc. These rules are usually configured using the searchandizing tool and are triggered during query time based on the keyword or filters.
Facet and Sort Support is the ability to sort or filter the results based on specific attribute values. For example, the customer might want the results to be sorted based on price or filter the results only for products in green color.
Relevancy, Findability, and Discoverability in Retail Product Search

As discussed before, with the example of smartphones, the relevancy services help sort the result set in an order more relevant for end customers.
To begin with, the data needed for analysis is gathered from customer sessions. The customer sessions, containing information on the various activities of the customer, are stored in a data lake. The information flow to the database largely depends on the architecture of the individual implementation. Subsequently, the information from this database is used to calculate significant information, such as product-keyword relationships, and stored in an easily accessible data table. This table is used for building Machine Learning models that compute the most suitable product to be shown under various scenarios.
( refer to the green sections marked in the architecture diagram )
While some of these models work during indexing time, where the computed sort orders are actually indexed in the search index, other times these models work during query time to offer real time results. Using these methods, various business priorities, such as weather, social media popularity, sales,conversion etc can be used to boost products. A good relevancy implementation ensures orientation of results order in alignment with business objectives. This process involves data science methodologies, where teams come up with multiple hypotheses and experiments before identifying the most suitable configurations.
Success Metrics
There are two critical things to be measured in a good search implementation:
i) System stability
ii) Relevancy of the search results
For system stability, parallel to the components of a search implementation, the following need to be measured:
i) Near Real-Time indexing performance metrics
ii) Search API performance metrics
iii) The relevancy metrics
The specific metrics, for NRT indexing and search API performance, are unique to each implementation, based on the architecture and the business requirements.
The relevancy metrics to be measured can be categorized into three sections.
i) Model development phase
ii) Model deployment phase
iii) Model performance in production
Since this is a data science problem, the specific metrics to be monitored are dependent on the specific architecture and business objectives.
If you want to know about search implementation and relevancy can help your business, by enabling your customers or employees, do get in touch with us - Click here
